GC-IMS助力ISO、ASTM标准制定发布!
ISO标准《天然气分析 生物甲烷的硅含量 第 2 部分:通过气相色谱离子迁移谱法测定硅氧烷含量》、ASTM标准《在线测定气态燃料中硅氧烷和三甲基硅烷含量的GC-IMS分析仪标准试验方法》于最近发布。
在两项研究中,研究人员皆采用气相色谱离子迁移谱联用仪(GC-IMS),分别对生物甲烷中硅氧烷含量、气态燃料中硅氧烷和三甲基硅烷含量进行研究。

ISO标准
ISO标准《天然气分析 生物甲烷的硅含量 第 2 部分:通过气相色谱离子迁移谱法测定硅氧烷含量 》描述了一种适用于实验室和在线分析的生物甲烷中硅氧烷含量的测定方法。

原理
气态生物甲烷样品通过真空泵吸入样品回路。样品被注入气相色谱柱,分离气体混合物中的各组分。当它们离开色谱柱时,组分被电离并进入漂移管。漂移管施加规定的电场,惰性氮气漂移气流使离子根据其质量和几何结构以不同的速率漂移到检测器上。
通过对适当范围的硅氧烷浓度进行采样并使用检测器输出生成校准函数来校准仪器。然后可以将该函数应用于未知样品,以计算硅氧烷的浓度。然后可以将其相加以计算总硅氧烷和总硅。
该方法适用于表1中规定的浓度范围内的硅氧烷。
表1 应用程序范围

适用
硅氧烷是沼气中的一种常见污染物,这是由于它们在化妆品和洗涤剂等普通家用产品中的广泛使用造成的。这些产品最终被用于产生沼气的废物流夹带。此外,有时将硅氧烷作为消泡剂添加到蒸煮器中,以提高生产效率。
如果不能有效去除,硅氧烷会在高温下形成二氧化硅沉积物,从而对气体处理和车辆喷射设备造成损坏。许多气体经销商需要测量报告来证明生成的生物甲烷符合他们的要求,其中通常包括硅氧烷含量,因为其可能造成损坏。此外,生产商可能希望出于工艺优化的目的监测硅氧烷含量。
标准中描述的技术可在商业上出售,专门用于测量低浓度生物甲烷中的硅氧烷。适用于实验室和现场使用。
表2给出了GC-IMS系统的示例分析条件。
表2 GC-IMS方法参数的示例

ASTM标准
ASTM标准《在线测定气态燃料中硅氧烷和三甲基硅烷含量的GC-IMS分析仪标准试验方法》,旨在提供使用GC-IMS在线分析硅氧烷的标准化启动步骤、操作步骤和质量保证实践的步骤。

实验方法总结
1.从工艺管道中提取具有代表性的气体燃料样品,并通过适当设计的取样系统及时转移到硅氧烷分析仪的入口。样品基质对硅氧烷含量的影响很小,可以忽略不计。将气体从工艺管道或管道输送到仪器的管路加热到至少65℃,防止较重的硅氧烷气体冷凝。分析仪样品管路充满已知体积的样品气体,然后将样品管路中的分析物导入GC-IMS。
2. 将样品气体引入气相色谱柱中,各种硅氧烷和其他气体成分与柱材料相互作用并进行分离。
3.硅氧烷和其他气体成分从气相色谱柱中洗脱,并被引入IMS漂移管。低辐射氚源产生反应物离子H+(H2O)n。这些反应物离子与反应物离子发生质子转移产生特定的分析物离子。它们以规定的频率(通常每30毫秒)释放到漂移管中,在外加电场下通过迁移管。同时,氮气以相反的方向逆向通过漂移管。当待测离子与氮气流动逆向作用时,它们会因质量和几何形状不同到达检测器的时间不同,产生与撞击检测器的离子数量成正比的电势变化(分析仪响应)。气相色谱与离子迁移谱二次分离得到一个三维色谱图,如下面的例子所示(参见图1)。
图1 GC-IMS三维色谱图
表3 总结了用于分析硅氧烷的 GC-IMS 推荐分析参数。其他品牌 GC-IMS 分析仪或配置可能需要不同的设置参数;
表3 推荐的GC-IMS操作参数

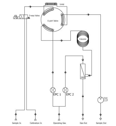
图2 为GC-IMS硅氧烷分析仪流程图。
图2 GC-IMS硅氧烷分析仪流程图
意义和用途
含有大量硅氧烷气体燃料的燃烧导致硅氧烷转化为二氧化硅(SiO2),SiO2会在下游设备上积累,如往复式发动机气缸(用于发电和运输应用)的内部、火焰传感器、住宅/商业熔炉中的冷凝器线圈,或用于去除NO和NO2的燃烧后催化剂。在以上任一情况下,SiO2都会影响设备的性能,并可能导致发动机最终发生故障。连续测量硅氧烷浓度使燃料生产商能够确保气体质量满足合同义务、监管要求、管道注入关税限制和内部性能要求。
科学仪器在推动学术研究和国际标准制定中扮演着越来越重要的角色。它们不仅是实验数据精确性的保障,更是创新思维的催化剂。
作为科研探索的同行者,海能将提供更多仪器、服务、人才支持,成为科研工作者的得力臂膀,为科学研究、标准制定、成果取得等贡献更多力量!
